特性描述
该芯片是一款高精度原边反馈的LED恒流驱动芯片。 芯片工作在电感电流断续模式,适用于85Vac~265Vac全范围输入电压、功率5W以下的反激式隔离LED恒流电源。芯片内部集成650V功率开关,采用原边反馈模式,无需次级反馈电路,也无需补偿电路,只需要极少的外围元件即可实现优异的恒流特性。芯片的工作电流极低,无需变压器辅助绕组检测和供电,进一步减少外围元器件,极大的节约了系统成本和体积。
芯片内带有高精度的电流采样电路, 同时采用了恒流控制技术, 可实现高精度的LED恒流输出和优异的线电压调整率。通过调整外部电阻可精确控制LED开路电压。芯片具有多重保护功能, 包括LED开路/短路保 护, CS电阻短路保护, 欠压保护, 芯片温度过热调节等。
功能特点
内部集成650V功率管
原边反馈恒流控制,无需次级反馈电路
无需变压器辅助绕组检测和供电
LED开路电压可通过外部电阻调整
芯片超低工作电流
宽输入电压
±6% LED 输出电流精度
LED短路/开路保护
CS电阻短路保护
芯片供电欠压保护
过热调节功能
采用SOP-8封装
应用
GU10 LED射灯
LED球泡灯
其它LED照明
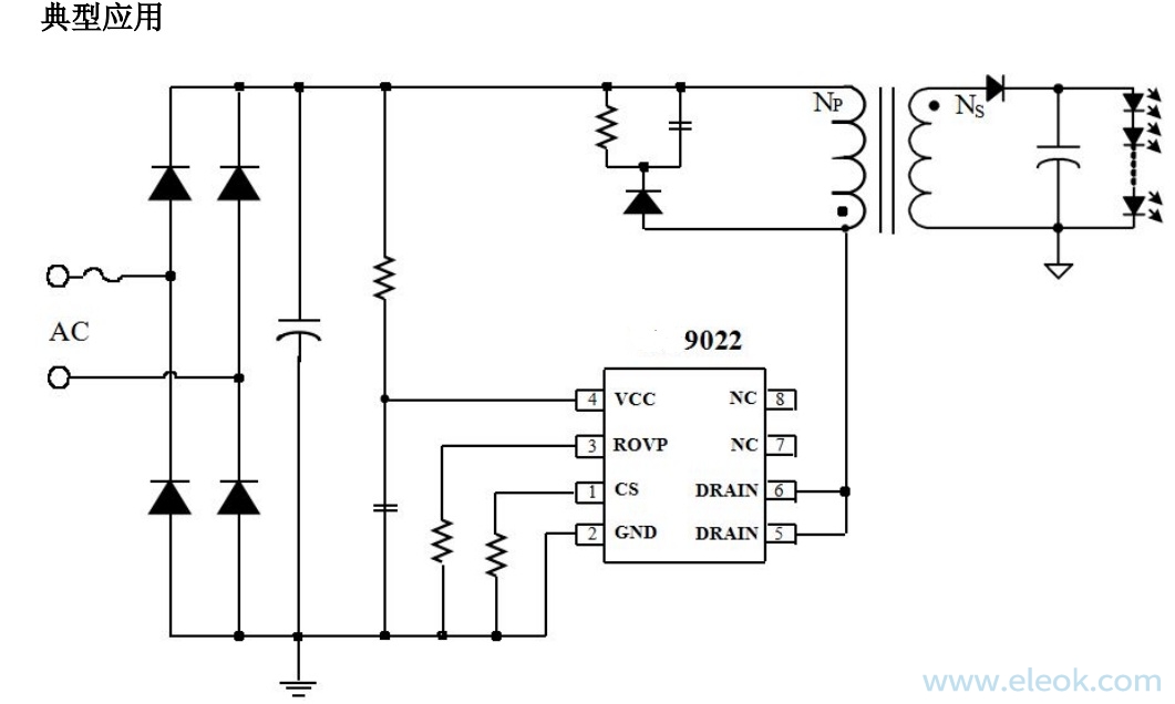
典型应用原理图

版权声明:本文内容来源于网络搜集无法获知原创作者,仅供个人学习用途,若侵犯到您的权益请联系我们及时删除。邮箱:1370723259@qq.com